Grok 4.1 是 xAI 在 2025 年发布的重大版本升级,口袋魔域uc客服端聚焦于 情感智能、创造力、对话协作和事实准确性。在一次为期两周(11 月 1–14 日)的“静默上线”中,xAI 将真实流量分配给 Grok 4.1,并通过盲对比实验发现,相比旧版本,用户 约 64.78% 更偏好其输出。
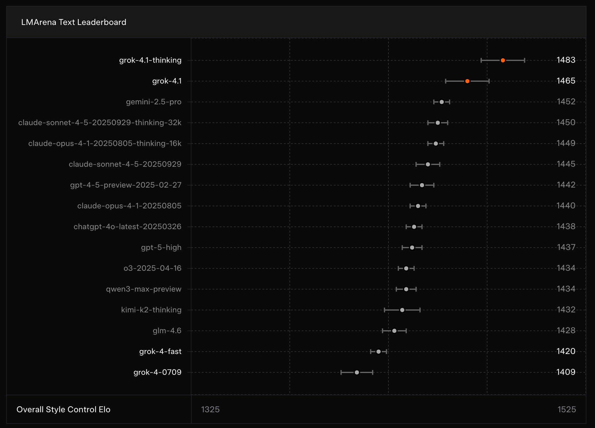
在能力方面,Grok 4.1 有两个主要配置:Thinking(推理)版本 和 Non-reasoning(非推理)版本。Thinking 版本(代号 “quasarflux”)在 LMArena Text Arena 基准中赢得了 1483 Elo,名列第一;而非推理版本(代号 “tensor”)也取得了高分,为 1465 Elo。
Grok-4.1在创意表达、情感理解、事实准确度和大上下文能力上都有明显提升。通过神马中转 API,你可以使用统一的 /v1/chat/completions 接口直接调用 Grok-4.1,仅需在请求参数中填写对应的 model 名称。接口遵循 OpenAI 风格,支持多轮消息、温度控制、流式输出、工具调用等能力,无论是代码集成还是应用部署都十分轻量易用。你可以在任意后端环境中以标准 JSON 请求快速接入,实现对话、知识问答、文本生成、推理等场景。

Grok 4.1 于 2025 年 11 月 17 日正式公布。
它是 Grok-4 系列的升级版,主打 “创意、情感、协作交互能力”增强,同时保留之前版本在推理、可靠性上的强项。
公司在 11 月1-14 日做了 “静默上线”(silent rollout),在真实流量中做了盲对比测试。
相比于上一代,Grok 4.1 在用户偏好测试中被选中率约为 64.78%。

在“通用能力”上,Grok 4.1 在 LMArena Text Arena 等排行榜中取得了领先地位。比如其 thinking 模式(代码名 quasarflux)Elo 值约 1483。
情感智能方面,Grok 4.1 在 EQ-Bench3(情感理解、共情场景)中表现良好。
“减少幻觉”(hallucination)方面:Grok 4.1 在信息检索、事实查证任务中,报告称有显著的降低。
模型可用于创意写作、协作对话、情感对话等更加“人性化”的交互场景。




在 API 层面,xAI 文档中指出有两个主要变体:
grok-4-1-fast-reasoning(有推理能力)
grok-4-1-fast-non-reasoning(即时回复、无或少推理)
上述 “Fast” 变体具备 2 M(200 万)token 的上下文窗口。
在定价方面:输入 token 约每百万 $0.20,输出 token 每百万约 $0.50。
API 与之前版本兼容(例如支持 OpenAI/Anthropic 类 SDK 迁移)——xAI 在其 API 页面提到 “Our API is compatible with OpenAI and Anthropic’s SDKs” 。
使用场景亮点
面向现实世界、长期交互、多轮对话、多工具调用(例如网页搜索、社交媒体搜索、代码执行等)场景。
在创意/情感/协作交互中,Grok 4.1 被定位为更加“可说话”,“人格感”更强。
对于信息检索类任务(例如用户问答、事实验证)其幻觉率有所下降。
注意/限制事项
尽管报告了幻觉率下降,但仍建议在关键或高风险场景中做人工校验。
上下文窗口虽然大(2 M tokens),但使用时仍可能受限于 API、计费、延迟等因素。
不同变体(reasoning vs non-reasoning)在速度、延迟、精度之间有权衡:即时回复可能牺牲一些推理深度。
Grok-4.1 API调用示例与可视化试用使用神马中转 API 调用 Grok-4.1 的完整接入教程
神马中转 API 提供统一的 Chat Completions 入口,兼容 OpenAI 风格接口。
你只需更换 model 名称,即可调用 Grok-4.1 与其他所有大模型。
API 基本信息请求地址
POST https://api.whatai.cc/v1/chat/completions请求头
Authorization: Bearer YOUR_API_KEY Content-Type: application/json Accept: application/json 核心参数说明参数
类型
说明
model
string
⭐️ 模型名称,例如 grok-4.1
messages
array
对话消息(role: system/user/assistant)
temperature
float
随机度
top_p
float
采样概率
stream
bool
是否流式输出
stop
string/array
停止符
max_tokens
int
最大生成 token
presence_penalty
float
新话题惩罚
frequency_penalty
float
重复惩罚
tools
array
工具调用(可选)
response_format
object
输出格式
输出示例
{ "id": "chatcmpl-xxxxx", "object": "chat.completion", "choices": [ { "index": 0, "message": { "role": "assistant", "content": "量子纠缠是一种粒子间保持同步状态的量子关系,无论距离多远变化都会即时关联。" } } ] } 关于“所有模型都能通过此接口调用”你只需更改 model 字段即可:
示例:
模型
写法
Grok-4.1
"model": "grok-4.1"
Claude 3.7 Sonnet(示例)
"model": "claude-3.7-sonnet"
OpenAI GPT-4.1
"model": "gpt-4.1"
DeepSeek R1
"model": "deepseek-r1"
Llama3 系列
"model": "llama3-70b"
只需要替换 model 名称,代码完全不变。
可视化试用(在“神马中转API首页-操练场”使用 Grok-4.1)
你也可以不用写代码,直接在网页使用同一套中转 API。
步骤:
登录 神马中转 API 首页
进入左侧菜单 「操练场」
左侧选择模型:
✔ Grok-4.1
在输入框中提问
例如:
Grok 4.1能做什么?请举五个例子。点击发送即可实时看到模型返回的结果。

✔ 后端同样通过 /v1/chat/completions 的中转 API 调用
✔ 你输入的全部对话都是真实走 API
✔ 与 Python 调用没有任何区别
这样你可以快速测试:
模型输出风格
生成质量
工具调用效果
流式与非流式
中转 API 的速度与稳定性